Debnath Ghosh Student at University of Calcutta. Capacity of 7000000 day-old chicks per year.
Official Website Of Howrah District
Posting order of Sri Padam Sunam WBCS Exe as OSD ARD Department at Uttarkanya.
Ard department west bengal. JAYANTA MUKHERJEE STA STATISTICS at ARD Department Kolkata. Egiye Bangla - State Portal 2. The Backward Classes Welfare Department a Department under the Govt.
Promotion and implementation of educational schemes including training for enhancement of capabilities in them. Of West Bengal is working towards sustainable development of the persons belonging to the Schedules Castes Scheduled Tribes and Other Backward Classes of West Bengal. Of West Bengal Websites.
P RD Department invites tender for Comprehensive AMC of Line Interactive UPS 麘메 VA and online 3KVA 10 KVA UPS. ARD Supply Installation Commissioning And Test Run Of Lassi Processing Plant At State Dairy Durgapur Paschim Burdwan. PRANI SAMPAD BHAVAN LB-2 Sector-III Salt Lake City Kolkata West Bengal 700106.
ARD DEPARTMENT GOVTMENT OF WEST BENGAL. MONOJ KUMAR GOLDARIC Cooch Behar. Goatary Shed at Farm Kumari kanan under WBCADC.
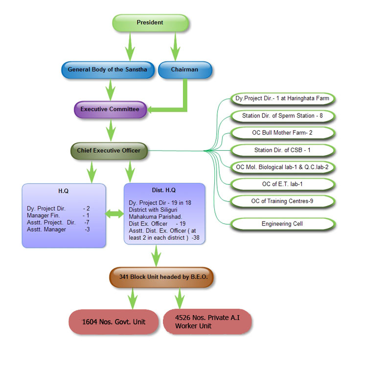
Officers Name with Designation. BIPLAB DAS Student at Indian Institute of Engineering Science and Technology IIEST Shibpur Haora West Bengal India 500 connections. Government of West Bengal Finance Department Audit Branch.
Appointment of Sri Amitava Sengupta WBCS Exe as Project Director West Bengal Inland Waterways Transport Logistics and Spatial Development Project under Transport Department. BP Gopalika who was posted as chief secretary ARD department with additional charges of P and AR department and MD West Bengal Highway Dev Corporation has been redesignated as additional chief secretary home and hill affairs department with additional charges of additional chief secretary P and AR department and MD West Bengal Highway Development. Praneesebee training programme has already been operationalized as AVTC in 63 sub-division across the state by this Department in collaboration with ARD Department Government of West Bengal.
ARD Department West bengal Swarup De Teacher at jyctc Midnapore Sadar. Jyctc Swarup De Accountant at SCJS Buildcon Pvt. 4995459 Animal Resources Development Department tender in West Bengal Bardhaman.
07-06-2021 Tender amount. West Bengal University of Technology. All Notifications Orders West Bengal Secretariat Manual 2019 Recommendation of candidates from Waiting List of WB Gr-D Recruitment Examination 2017 Updated as on 27072020 UPMS Training Result of West Bengal Group D Recruitment Board West Bengal Lokayukta Amendment Act 2018 Online Self-Appraisal Report for WBCSExe WBSS Section.
The training will be commenced from July2018. Extra Duty Allowance for Darwans Night Guards etc. Campus near Police Line.
This website is designed and developed by Food and Supplies DepartmentGovernment of West Bengal. Sunita upadhyay -- Thane. The main functions of the Department are.
Sk Habib LIVESTOCK DEVLOPMENT ASSISTANT at BLDOBUDGE BUDGE-IISOUTH 24 PARGANAS. Khadyasree Bhavan 11A Mirza Ghalib Street Kolkata - 700087 West Bengal 1800 345 5505 1967 TOLL FREE For Support Click Here. The Backward Classes Welfare Department works for social economic and cultural development of the people belonging to SC and OBC in the State.
WBCADC Inviting Pre-Qualification -Cum -Tender for Construction of of 02 nos. Of West Bengal Broiler Chicks are supplied to selected beneficiaries across North and South Bengal for rearing Feed medicine vaccine and rearing changes are borne by the WBLDC. Dream project of The ARD Department of Govt.
Debangon phukan Subject matter Expert at Great Champ Technology Ltd Nerdy turtlez Kolkata. GOVERNMENT OF WEST BENGAL Animal Resources Development Department LB-2 Sector-ill Salt Lake City Kolkata - 700 106 No1743BGT14PRSARD2017 NOTIFICATION Dated 01092017 WHEREAS the State occupies a significant position in poultry population in the country per day production of egg falls below the per day requirement of consumption.
Calcutta Vintage India Indian History
3172 Graduate Teacher Stgt Vacancy Trbt Tripura Graduating Teacher Teacher Recruitment Jobs For Teachers
Odisha Matric Answer Sheets Evaluation Concludes Results To Be Out By May Evaluation Answers Question Paper
Mizoram Baord Released The Results Of Class 12th Board Exams Board Exam School Leaving Certificate Education Result
Rinpoche Academy Of Management And Technology Posts Facebook
Fillable Online Fci Gov Government Of West Bengal Directorate Of Storage Department Of Fax Email Print Pdffiller
Ration Card Status By Barcode In West Bengal How To Check Ration Card And Adhaar Linkstatus In Wb Youtube
Group Differences In Ard Comparing With Normal Control The Brain Download Scientific Diagram
2001 Ard Annual Report Agricultural Research Division The
Animals Free Full Text Sexual Dimorphism And Breed Characterization Of Creole Hens Through Biometric Canonical Discriminant Analysis Across Ecuadorian Agroecological Areas Html
Various Courses Approved For Selection To The Post Government Of
Job Update 200 Livestock Development Assistant Jobs Under Ard Dept Pscwb Beauty Of Durgapur
Livestock Development Assistant West Bengal Home Facebook
Http Darahwb Org Upload Current Current 6 Pdf
How To Online Apply Sc St Obc Certificate West Bengal Youtube
West Bengal Board Of Primary Education Salt Lake City Sector 2 Education Board In Kolkata Justdial



0 Response to "Ard Department West Bengal"
Posting Komentar